IA 디자인이란? 정보 디자인
작업자 간 전체 구조를 이해하고 파악하기 위한 가장 효율적인 스템 구조
- 전면: 고객 행동 흐름 규정
종합 메뉴 정의 > 특정 서비스 트리 구조 > 서비스 이용 경험 트리 구조 > 결정, 완료, 확인 트리 구조 - 관리자: 관리 작업 흐름 규칙
종합 메뉴 정의 > 특정 관리 트리 구조 > 관리 기능 경험 트리 구조 > 결정, 완료 및 확인 트리 구조
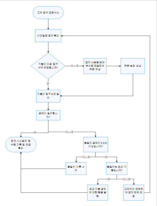
순서도란 무엇입니까?
고객의 행동 흐름의 뼈대를 파악하여 기본 요소인 진입점 ‘시작’부터 마지막 목표인 ‘종료’까지 사용자와 시스템의 프로세스를 PowerPoint로 요약
구현 방법: UML, 파워포인트
순서도 구성요소

UML(유스 케이스 다이어그램)

순서도 파워포인트
고객의 목표 달성 여정에서 가장 중요한 영역, 판매 또는 핵심 서비스 사용에 대한 흐름 정의를 표현하는 것만 작성하십시오.
– 페이지 단순화 또는 정의되지 않은 요소 찾기


